:::

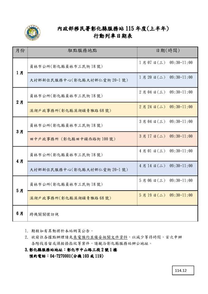
115年度「到府關懷宅配愛,擴大便民行動服務加值方案」上半年行動服務列車行程,請新住民多加運用!~~移民署中區事務大隊彰化縣服務站關心您!

|
修改日期: 2025/12/15
|
瀏覽人次: 63人
|

115年度「到府關懷宅配愛,擴大便民行動服務加值方案」上半年行動服務列車行程,請新住民多加運用!~~移民署中區事務大隊彰化縣服務站關心您!

本戶所提供使用者有文書軟體選擇的權利,本網站文件皆為ODF開放文件格式,建議您安裝 免費開源軟體 或以您慣用的軟體開啟。
分享給朋友 line line 列印 列印
資料處理中